The Using MOSFETS Website

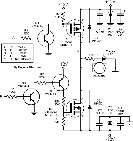
MOSFET N ch & P ch motor switch Schematic


MOSFET N ch & P ch motor switch Schematic

Figure 1


This site is sponsered by

Cat's Ass Kustoms

Parts, Performance, Passion
News for Motorheads

Disclaimer: The circuits described here are for reference purposes only.
There is no guarantee in any way shape or form that they will work for your specific application. Use them at your own risk.

Please send any corrections, suggestions or errors that you may have caught to me.

Copyright Eugene Blanchard Jan 2007

Return to

The
Using MOSFETS
Website